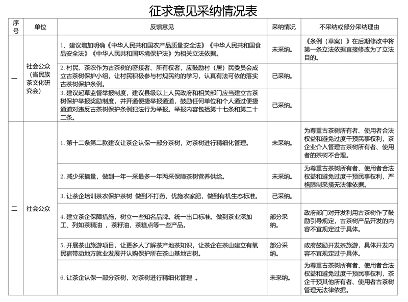
为加强古茶树保护管理,合理利用古茶树资源,澳门威尼斯人博彩起草了《云南省古茶树保护条例(草案)》(征求意见稿)(以下简称《条例(草案)》),于2022年3月22日至4月22日面向社会各界公开征求意见。公示期满,共收到反馈意见9条,经认真研究,采纳意见3条,部分采纳2条,不采纳4条,并对部分采纳和不采纳的原因作了说明。在对《条例(草案)》进行修改完善后,已报送省人民政府进入下一步立法程序。
澳门威尼斯人博彩
2022年9月26日

相关征集:
澳门威尼斯人博彩关于公开征求《云南省古茶树保护条例(草案)》(征求意见稿)意见的公告